2026-04-14点击次数:709
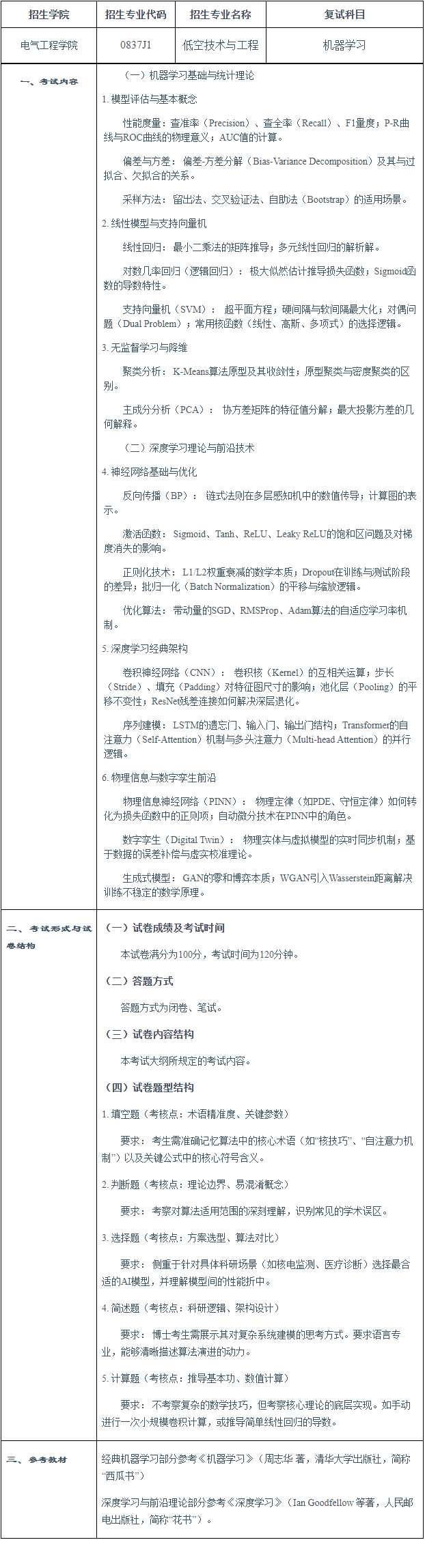
南华大学2026年博士研究生机器学习考试大纲明细
2026年度博士招生工作已于3月中旬中正拉开序幕,目前部分院校已进入2026年博士招生考试阶段,接下来华慧考博老师将持续为大家更新2026年博士招生考试最新情况。请大家及时关注华慧考博网(www.hhkaobo.com)老师为大家更新2026年国内各院校的博士招生信息及备考经验指南!
欢迎广大考生咨询(微信号huahuikaobo),华慧考博官方电话(4006224468),QQ群(611435032)入群确认信息请填写(华慧考博咨询老师)加入群以后,请务必修改你的群名片为你的姓名。谢谢配合!
南华大学2026年博士研究生机器学习考试大纲明细

温馨提示:因考试政策、内容不断变化与调整,本网站提供的以上信息仅供参考,如有异议,请考生以权威部门公布的内容为准!